| 媒体No. | 上り線前№321 |
|---|---|
| 種類 | 非電飾 |
| 広告料金 | 販売状況、料金についてはお問い合わせください |
| 期間 | 6ヶ月 |
| サイズ | 縦180㎝×横180㎝ |
○初回費用について
駅看板は広告料金の他に画面制作費・施工費等がかかります。
費用については別途お見積もりいたします。
駅看板以外の駅ポスターやデジタルサイネージ広告、その他駅広告についてはお問い合わせください。
詳細
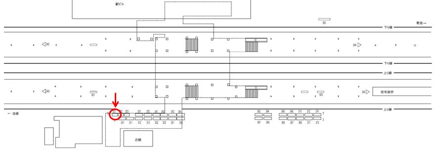
東武 上板橋駅、線路前の駅広告(駅看板)設備のご紹介です。
池袋方面の電車をお待ちのお客様に対面する形でご覧いただけます。
ホーム看板はより長く視認時間が得られますので、企業広告や商品案内などに適しております。
駅看板は長期的に駅広告のご実施を検討中の方にお勧めいたします。
※駅看板の最新の販売状況については直接お問い合わせください。






















































